欢迎访问金昌法院网,今天是 2026年03月11日 星期三
基层法院:
金川区
|
永昌县
金昌法院网
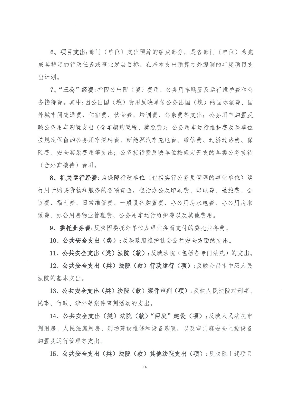
关注:
网站首页
新闻资讯
要闻
中院新闻
基层动态
公告通知
审判业务
立案信访
刑事审判
民事审判
行政赔偿监督
执行工作
司法调研
其他业务
法院建设
领导简介
机构设置
法院简介
党建工作
纪检监察
干警之声
先进典型
法院文化
诉讼指南
立案流程
执行工作
收费标准
网上立案
公众互动
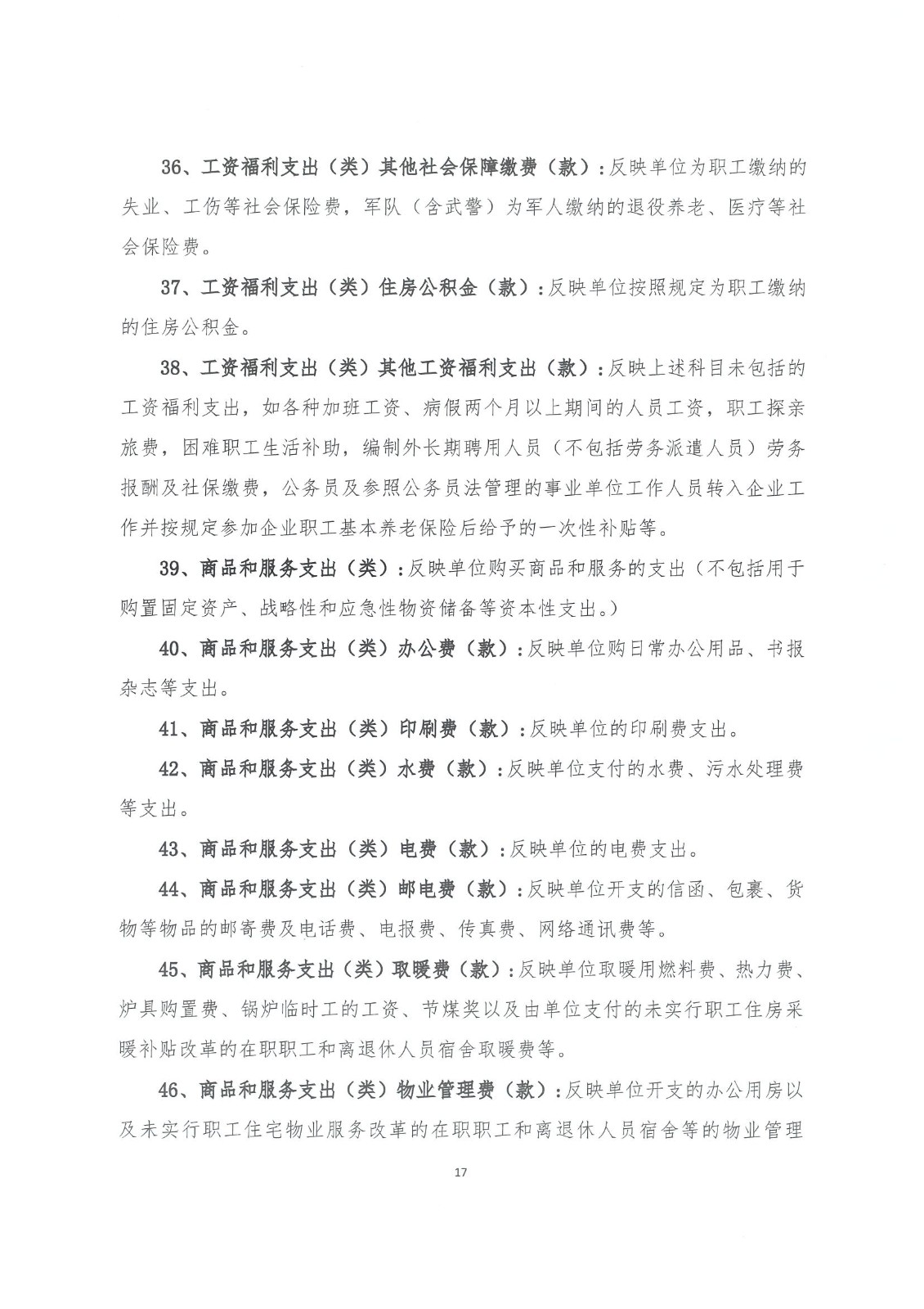
院长信箱
代表沟通
投诉举报
举报中心
当前位置:
首页
»
公告通知
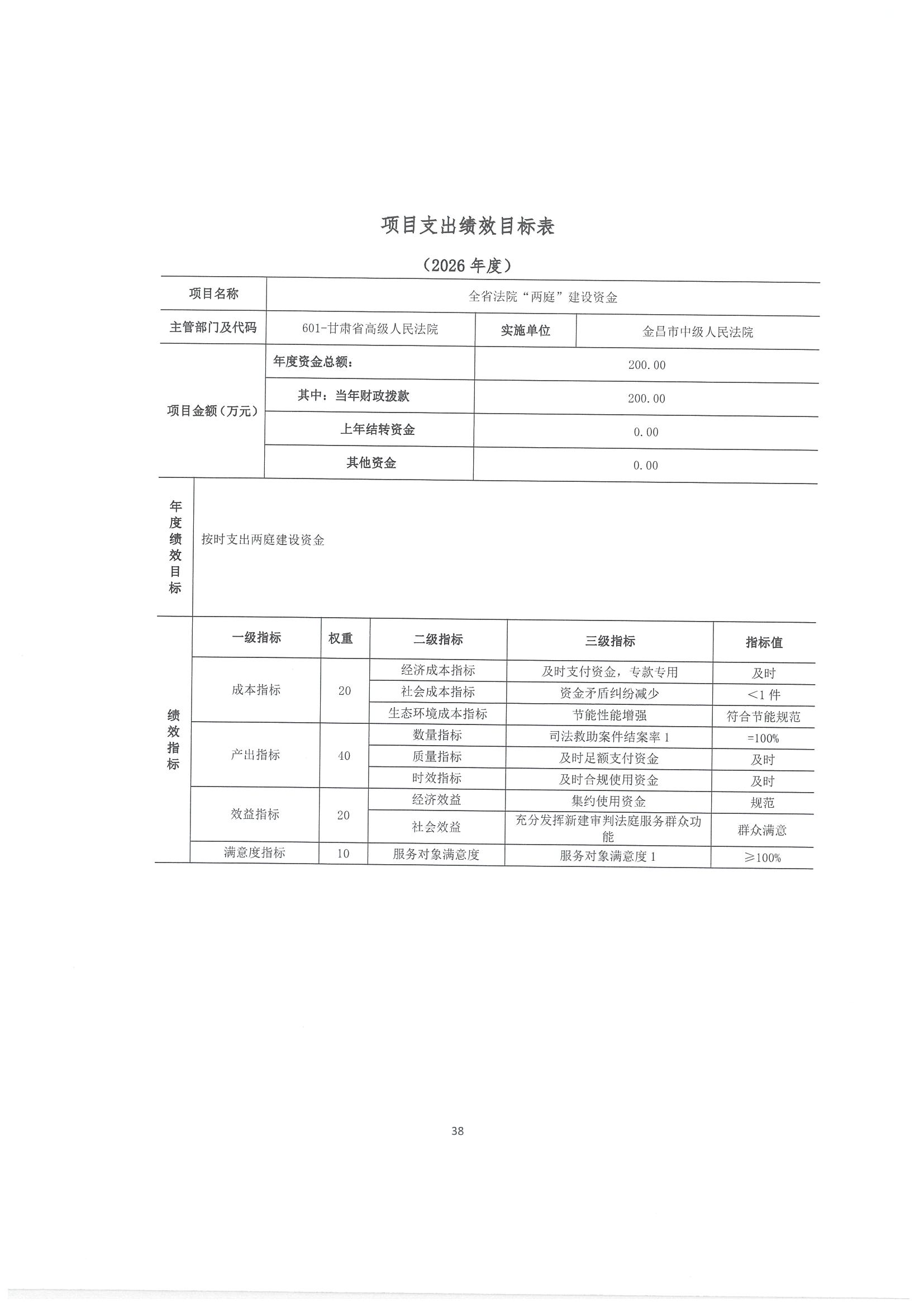
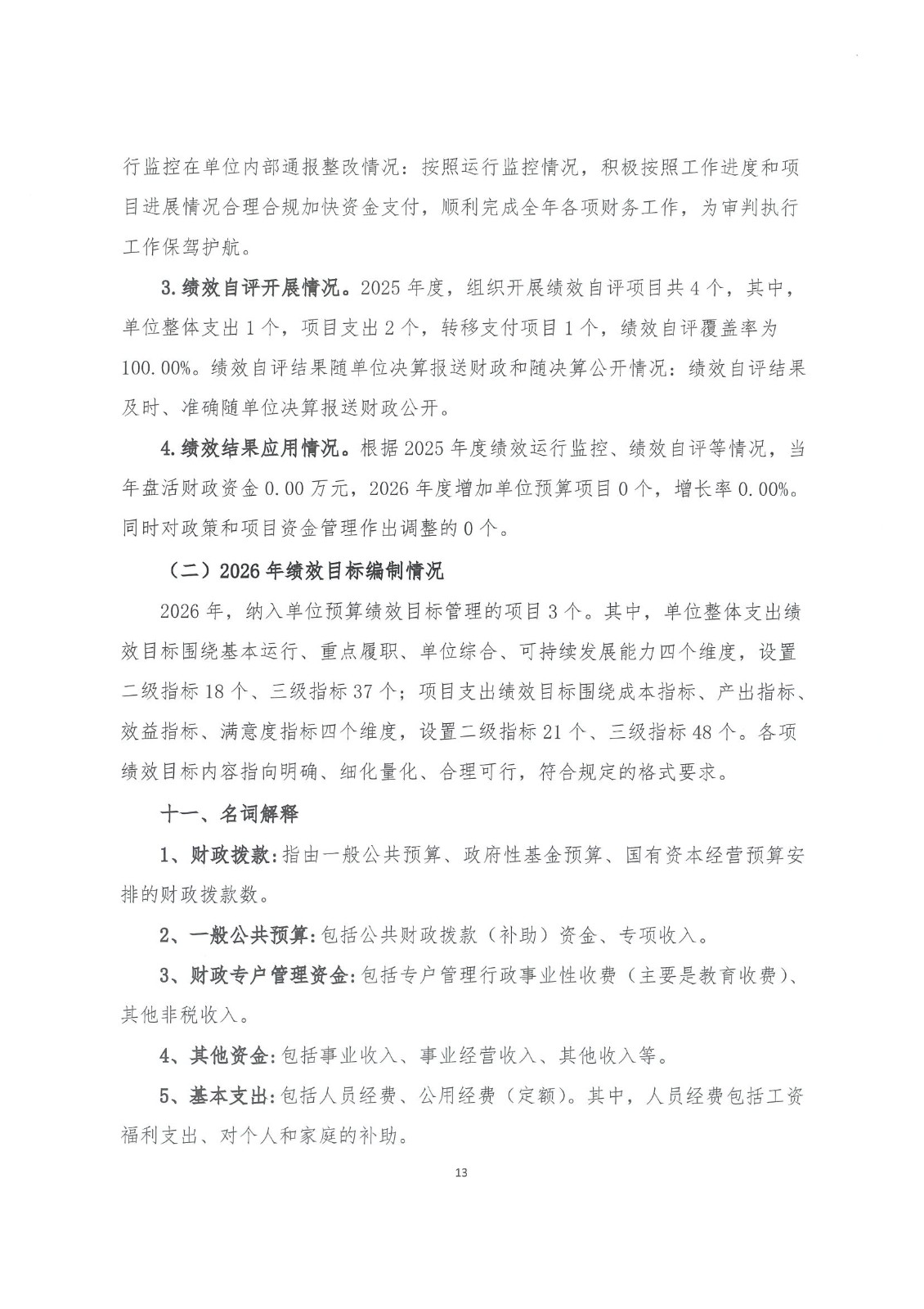
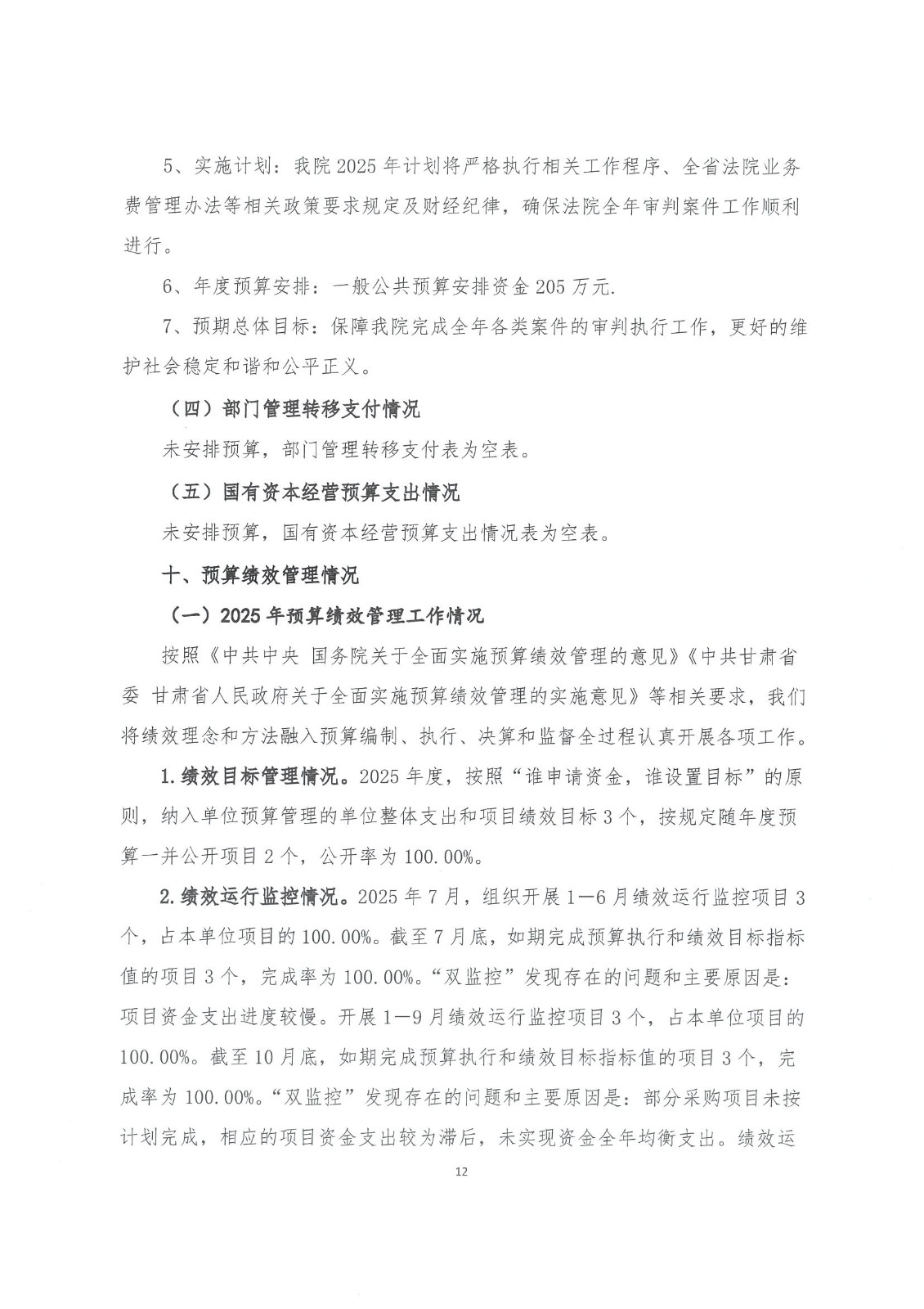
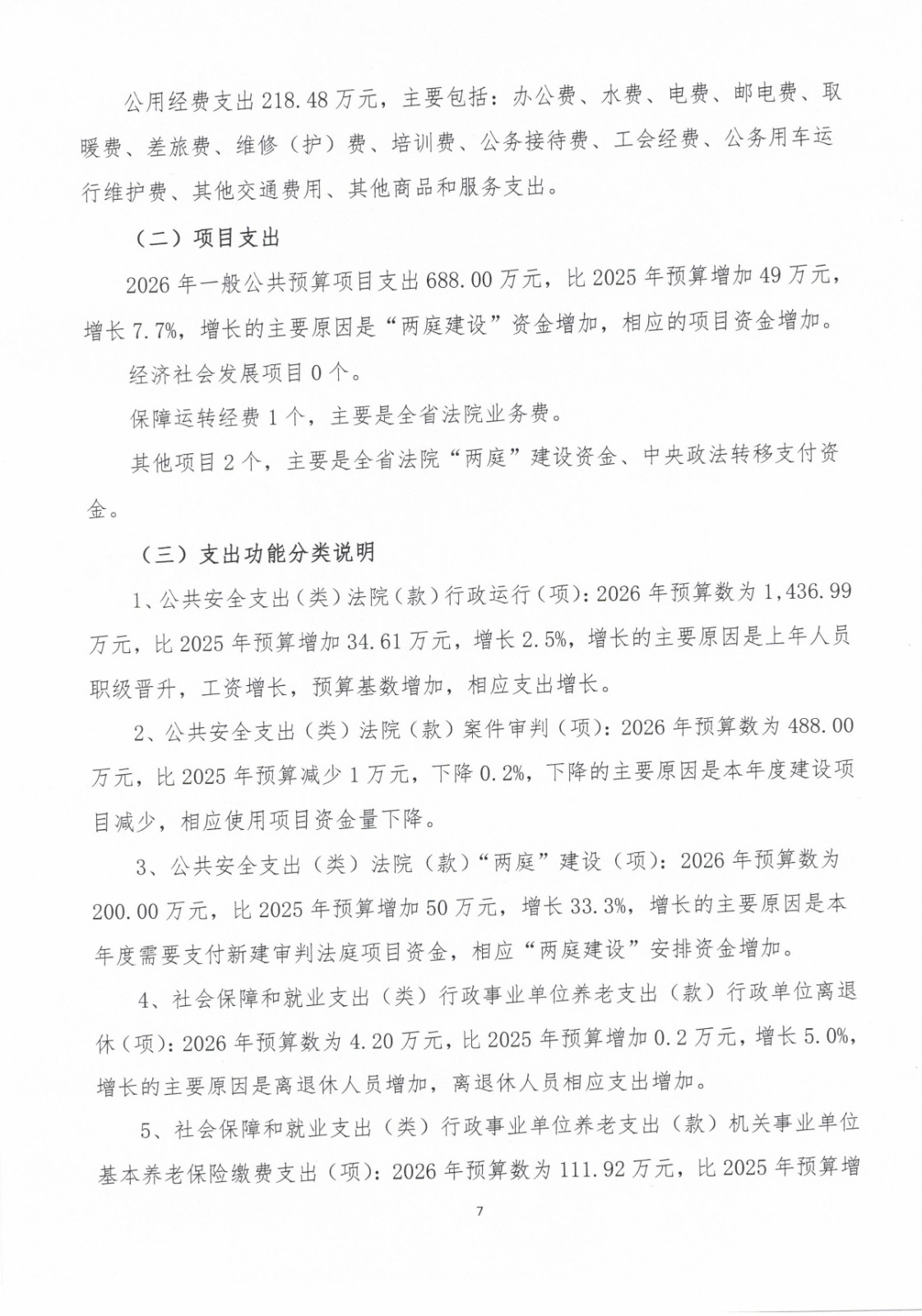
金昌市中级人民法院2026年度预算公开报告
来源: 作者: 责任编辑:金昌法院 发布时间:2026/3/4 18:32:28 阅读次数:
字号:
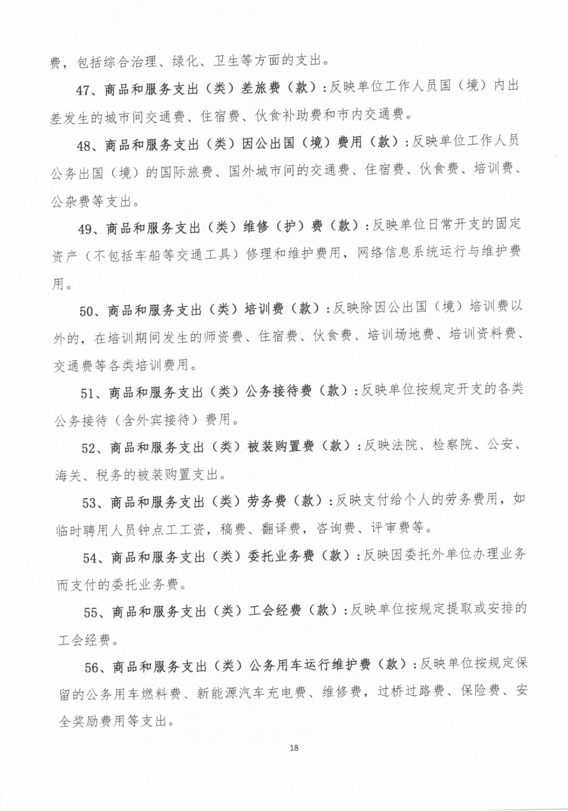
A
A
颜色:
打印本页
|
返回顶部
相关推荐
• 金昌市中级人民法院关于聘任姜凯等同志为申..
• 金昌市中级人民法院2026年度预算公开报告
• 金昌市中级人民法院关于开展2026年“院长接..
• 甘肃省金昌市中级人民法院2024年度部门决算..
• 金昌市中级人民法院关于开展2025年“院长接..
• 金昌市中级人民法院2025年度预算公开报告
图文推荐